REGULACE TOPNÉ VODY
ÚSTŘEDNÍHO TOPENÍ
V
roce 1995 byl v rodinném domku mého otce vyměněn v rámci ekologie kotel na pevná paliva za kotel na plyn.V roce 1996 po topné
sezóně byl vyroben tento regulátor,protože
regulace přes prostorový
termostat nevyhovovala našim
požadavkům,velká spotřeba plynu,časté
rosení kotle,současně bylo osazeno i více rychlostní čerpadlo na zpátečku. V
roce 1997 byl regulátor upraven a po této úpravě pracuje bez poruchy a údržby.U
plynových kotlů se regulace topné vody provádí
buď pomocí prostorového termostatu nebo pomocí regulátorů KOMEXTHERM a pod.
Kotel vytápí celkem 8 místností a rodinný domek není zateplen.
Regulátor
který byl vyroben udržuje nastavenou
výstupní teplotu topné vody z kotle,optimální teplota je nastavena v závislosti
na venkovní teplotě.V tomto případě je dosaženo menších výkyvů teploty topné
vody a tím i úspory plynu.V našem případě nastavená teplota topné vody(75stC) při venkovní
teplotě -15stC stačí ještě při teplotě -20stC.Prostorový termostat je využíván
pouze k nočnímu útlumu a to takto,při sepnutí kontaktů dojde k poklesu výstupní
topné vody o nastavenou hodnotu,tuto hodnotu nastavujeme
potenciometrem.Prostorový termostat slouží pouze jako vypínač.Regulátor ovládá
i čerpadlo,při tomto způsobu topení se na prostorovém termostatu v místnosti
musí nastavit větší teplota.Po této úpravě v našem případě kotel pracuje takto
20 minut netopí a 4 minuty topí.Pro noční útlum je nutno zabezpečit pouze
propojení svorek viz popis dále.Pro snímání teploty topné vody je použito čidlo
KTY10-6 které musí být umístěno do pouzdra a toto pouzdro zasunuto do jímky v potrubí
na výstupu topné vody z kotle.Pokud dojde k poruše regulátoru vypne se
vypínač VP1 a přepínač SB1 přepneme do polohy ručně po tomto zásahu kotel
funguje tak jako by nebyla provedena žádná úprava. Teplota v místnostech je
udržována na teplotě 24stC,při nočním útlumu klesne teplota v místnostech na
teplotu 17-18stC.Regulátor je napájen ze sítě 240V pomocí zástrčky namontované
na kabelu FLEXO která je ukončena ve svorkovnici označené(A).Z této svorkovnice
je vyvedena i zásuvka na kabelu FLEXO pro napájení kotle.Ze svorkovnice(A)je
přes pojistku Po1 a vypínač Vp.1 napájen transformátor který napájí
regulátor.Elektronika spíná RELÉ RE1,toto relé spíná hořák kotle a čerpadlo
pokud je napojeno.Teplotu topné vody nastavujeme pomocí potenciometru P1,noční
útlum nastavujeme potenciometrem P2.Relé označené jako RELÉ č.2 spínáme
prostorovým termostatem,toto relé spouští noční útlum.Do svorkovnice označené
(B) je kabelem připojen hořák kotle,prostorový termostat,čidlo a čerpadlo pokud
již kotel nemá čerpadlo namontováno.Regulátor s kotlem propojíme kabelem
4x1.5MM2 typ "A".Dva vodiče použijeme na napojení hořáku a dva na
propojení prostorového termostatu který
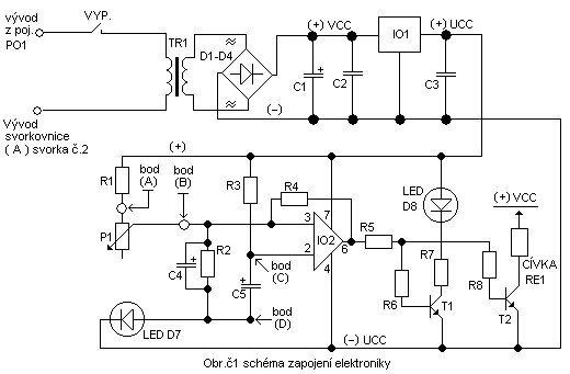
odpojíme z kotlové svorkovnice.Schéma zapojení elektroniky,svorkovnic (A),(B)
je na obrázku č.1 až 4 na obrázku č.5 je deska plošného spoje ze strany mědi a
na obrázku č.6 je osazená deska elektroniky.Na obrázku č.7 jsou informativní
tabulky pro výstupní teploty z kotle.
PROPOJENÍ
KOTLE S REGULÁTOREM
Na svorkovnici
v kotli odpojíme ze svorek prostorový
termostat.Na jedné z těchto svorek musí
být fáze.Tyto svorky propojíme s regulátorem kabelem který je v regulátoru
zapojen do svorkovnice označené (B) do svorek č.1 a č.2.Do svorky označené č.1
musí být zapojena fáze,do svorky č.2 je zapojen vodič který spíná hořák.Na vodiče odpojeného prostorového
termostatu namontujeme svorkovnici,tuto svorkovnici propojíme s regulátorem kabelem do svorkovnice
označené (B) do svorek č.3 a č.4. Síťovou zástrčku kotle zapojíme do zásuvky
která je vyvedena z regulátoru.
TOPENÍ
S REGULÁTOREM
Na
kotli nastavíme provozní termostat na
vyšší teplotu než na kterou budeme topit regulátorem,na prostorovém termostatu
nastavíme také vyšší teplotu.Na regulátoru
nastavíme zvolenou teplotu např.podle tabulky a spustíme kotel,po
dosažení nastavené teploty na regulátoru je vypnut hořák kotle a regulátor již
udržuje nastavenou výstupní teplotu.Tato
teplota je udržována v rozmezí které je dáno teplotním spádem topné vody a
citlivostí regulátoru ten je nastaven na rozdíl teplot 1stC tj.regulátor vypne
při 60stC a zapne při 59stC.Výstupní
teplota vody udržuje teplotu vzduchu v místnostech na stejné teplotě.Signalizace
že kotel topí je pomocí LED DIODY D8.
NOČNÍ ÚTLUM
Noční
útlum nastavujeme potenciometrem P2,při nastavení potenciometru na maximum
snížíme výstupní teplotu topné vody až o 12stC tj.topíme na 60stC a po sepnutí
kontaktů v prostorovém termostatu snížíme
teplotu topné vody na 48stC,tuto teplotu
udržuje regulátor po dobu sepnutí kontaktů v prostorovém termostatu.Tím
je snížena i teplota vzduchu v místnostech.Signalizace zapnutého nočního útlumu
je pomocí LED DIODY D5.Prostorový termostat slouží pouze jako vypínač.
NASTAVENÍ
ELEKTRONIKY REGULÁTORU
Po
osazení součástek do DPS a připojení
napájecího napětí změříme výstupní napětí
na IO1 to by mělo být +5V.Do bodů označených "C" a
"D" připojíme čidlo KTY10-6,do bodů označených "A" a
"B" připojíme potenciometr P1,tento potenciometr musí být zapojen tak
aby při teplotě čidla např.20stC měl největší odpor tj.5K.Na anodě diody LED D7
změříme napětí proti +5V měly by jsme
naměřit hodnotu nižší než +5V toto
napětí se bude měnit kus od kusu
podle použité diody,tato dioda zajišťuje dostatečné napětí na vstupech IO2 při
nesymetrickém napájení.Po uchopení čidla do ruky a nastaveném potenciometru P1
na největší odpor se musí rozsvěcet a zhasínat dioda LED D8 tak jak se ohřívá a
chladne čidlo.Nastavení citlivosti (diference) provedeme tak že ponoříme čidlo
s teploměrem do vodní lázně a tu ohříváme.Lázeň ohřejeme např.na 40stC podle
teploměru a potenciometrem P1 otáčíme tak aby dioda D8 zhasínala a
rozsvěcela,pak nastavíme P1 tak aby dioda D8 zhasla a počkáme až se znovu
rozsvítí a na teploměru odečteme rozdíl teploty vody.Rozdíly teploty vody
ovlivňuje rezistor R4.Pokud jeho
hodnotu snižujeme zvětšujeme rozdíl(diferenci) teplot.Pokud
jeho hodnotu zvyšujeme snižujeme
rozdíl(diferenci)teplot.Po tomto nastavení zapojíme do série s čidlem
potenciometr P2,který nastavíme na nejnižší ohmickou hodnotu(MIN) a vodní lázeň
ohřejeme na 60stC.Po dosažení teploty tu měříme teploměrem který je umístěn v lázni společně s
čidlem,otáčíme potenciometrem P1 tak aby se dioda D8 rozsvěcela a
zhasínala.Potom potenciometrem P1 diodu D8 zhasneme a počkáme až se
rozsvítí,pak potenciometr P2 vytočíme na největší ohmickou hodnotu(MAX) po tomto vytočení musí dioda D8
zhasnout.Počkáme až se dioda D8 znovu rozsvítí a na teploměru odečteme teplotu,tato
teplota bude největší hodnotou o kterou se sníží topná voda při nočním
útlumu a otočeném potenciometru P2 na MAX.
Po
tomto nastavení provedeme montáž DPS,transformátoru do skříňky,provedeme
propojení mezi deskou elektroniky,potenciometry,přepínačem
,relátky,vypínačem,pojistkami se svorkovnicemi označenými (A) a (B).Čidlo je s
regulátorem spojeno dvoužilovým kabelem FLEXO 2x0.75MM2 délky 3m.Do lázně
ponoříme znovu teploměr společně s čidlem a na skříňce regulátoru si
označíme podle teploměru teplotu v topném rozmezí,takto pokud teplota
podle teploměru dosáhne např.50stC otáčíme potenciometrem P1 tak až nám led
dioda D8 zhasne,označíme si vzájemnou polohu na skříňce a rysce na knoflíku
potenciometru takto postupujeme např.až do teploty 90stC.
SEZNAM SOUČÁSTEK:
REZISTORY: POTENCIOMETRY: KONDENZÁTORY:
R1,R2
3K3, P1
5K/N, C3,C2 100NF keramika
R3
4K7, P2
250 ohmů/N C1 470mF/35V
R4 1M5, C4,C5
10mF/35V
R5
68 ohmů, C1,C4,C5: ELEKTROLYTICKÝ
R6,R8
1K1,
R7,R9
500 ohmů,
POLOVODIČE: INTEGR.OBVOD: TRANZISTORY:NPN
D1-D4 1N4OO7, IO1 7805
T1 KC508
IO2 MAC155 T2
KD135
D5,D8
LED ZELENÁ 2V/0.02A đ10mm,
D6
1N4148
D7
LED ČERVENÁ 2V
ODPOROVE ČIDLO:
KTY10-6 TYP:
RELÉ:RE1 TRANSFORMÁTOR:
TYP: RELFMZPA 4510 1ks WL312-1
1.8VA
OVL.NAPĚTÍ 12V= NAPĚTÍ
12V/0.15A
1xPŘEP.KONTAKT
RELÉ:RE2
TYP:RELFMZPA9705 1ks
OVL.NAPĚTÍ 240Vstř 2xPŘEP.KONTAKT
10A/240V
POJISTKOVÉ POUZDRO:
KS12B
2ks
VYPÍNAČ S LED 1ks,PŘEPÍNAČ DVOUPOLOVÝ
2ks,





Obr.č.7
Informativní tabulky pro výstupní teplotu z kotle

Bližší informace :
vagnervlastimil@seznam.cz Tel.:+420 607 405
007
POUŽITÁ LITERATURA:
KVAL.PŘÍRUČKA OBSLUHOVATELE ÚSTŘEDNÍHO
VYTÁPĚNÍ ing.STRAKA 1972
SVOBODA J. REGULÁTOR TEPLOTY PRO PLYNOVÉ KOTLE AR-A č.4/78
ÚSTŘEDNÍ VYTÁPĚNÍ JINDŘICH LEBER 1970
Článek publikován v Radio Plus
KTE,PE A-Rádio